tp

Developer Guide

Acknowledgements

{list here sources of all reused/adapted ideas, code, documentation, and third-party libraries – include links to the original source as well}

Design & implementation

Storage Component

Overview

The Storage class is responsible for managing the saving and loading of Course and Study Session to and from the local machine. NUStudy will load the saved data from the saved txt file if present when starting the application, and saving all data back to the saved txt file when application exits.

Implementation Details

The Storage component consists of the following key classes:

The class diagram below illustrates the relationships between these classes:

Storage Class Diagram

File format and conventions

Storage creates a NUStudy.txt in the directory ./data when the application first run and performs a save operation. Subsequent runs of the application will load data from this file.

The storage file is lined-based, with each line representing a single record:

Format

C|<courseName>
S|<courseName>|<loggedHours>

Where:

Examples

C|CS2113
C|MA1508E
S|CS2113|2
S|CS2113|5
S|MA1508E|6

This example shows:

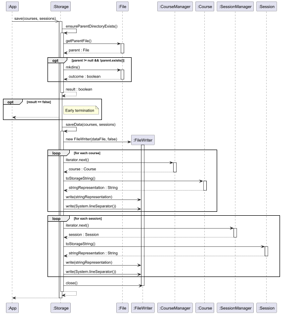
Save Operation

The following sequence diagram illustrates how data is stored to storage:

Storage Save Sequence Diagram

Load Operation

The following sequence diagram illustrates how data is loaded from storage:

Storage Load Sequence Diagram

How the load operation work:

  1. ensureParentDirectoryexists() checks for the parent file. An error message is logged and returns false if non-existent.
  2. If parent directory exists, storage file existence is checked. If exists() on the storage file returns false, empty dataset is initialised. Else, data is loaded in.
  3. Data is parsed in line by line using nextLine(). Lines with prefix C| are parsed as courses with parseCourse (line) while lines with prefix S| are parsed as sessions with parseSession(line).
  4. Every line is validated in the format variables (prefix, number of segments, non-null values). For sessions, the referenced course must exist in the corresponding CourseManager instance.
  5. Warnings are logged for invalid lines - such lines are skipped.
  6. Only valid courses and sessions are added to the CourseManager and SessionManager instances respectively.

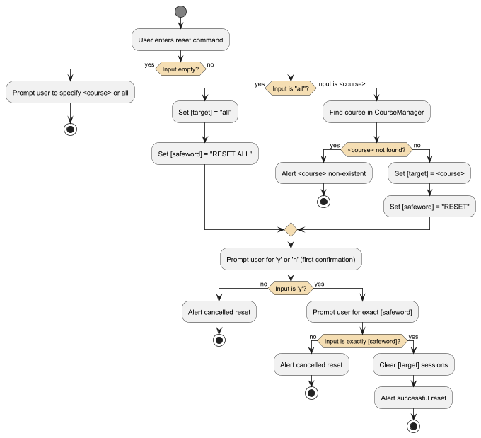
Reset Component

Overview

The Reset Functionality enables users to clear logged study hours for either all or a specified course. A double confirmation flow is developed to prevent any unintended and thus, accidental deletions.

Implementation details

  1. First Level Confirmation:
    • Users must confirm with y or n regardless of capitalisation. This prompt loops until valid input is received
    • If n is received, reset operation is cancelled
  2. Second Level Confirmation:
    • Users are to prompted to type the safeword - RESET ALL for all courses and RESET for a specific course
    • The safeword must strictly be equivalent, else reset operation is cancelled

Reset Workflow

The following activity diagram illustrates the complete reset workflow:

Reset Activity Diagram

Design Considerations

Aspect: Confirmation mechanism

{more aspects and alternatives to be added}

Product scope

Target user profile

{Describe the target user profile}

Value proposition

{Describe the value proposition: what problem does it solve?}

User Stories

Version As a … I want to … So that I can …
v1.0 new user see usage instructions refer to them when I forget how to use the application
v2.0 user find a to-do item by name locate a to-do without having to go through the entire list

Non-Functional Requirements

{Give non-functional requirements}

Glossary

Instructions for manual testing

{Give instructions on how to do a manual product testing e.g., how to load sample data to be used for testing}